
一、前言
按照常规的科普文章写作思路,笔者首先应该向读者介绍一下硬件抽象层的定义。
但是,对于大多数普通读者来说,其纯理论上的概念非常枯燥,不易理解,于是笔者打算反其道而行之,首先向读者介绍一下硬件抽象层所要解决的问题和它的用途,然后再介绍它的定义,这样更利于普通读者理解。
二、要解决的问题
举个例子,有一家游戏开发公司,它所开发的游戏要确保在英伟达、AMD和英特尔三家主流显卡厂商 的产品上运行。

但是,这三家显卡厂商的具体技术实现和底层是完全不同的,在这种情况下,同一套代码是无法在这三家不同厂商显卡上正常运行的,必须开发三个版本,这样会极大的增加开发难度和成本。
而解决这个问题最好的思路是:新增一个中间软件层,对相同的功能调用不同的厂商的底层API,第三方游戏(或应用软件)公司可以在基于这个中间软件层的基础之上再进行开发,这样就不需要考虑三家显卡厂商的底层差异,从而可以确保同一套代码可以在三个平台上正常运行。
而这个中间软件层的作用和本质就相当于是硬件抽象层。
三、硬件抽象层的定义
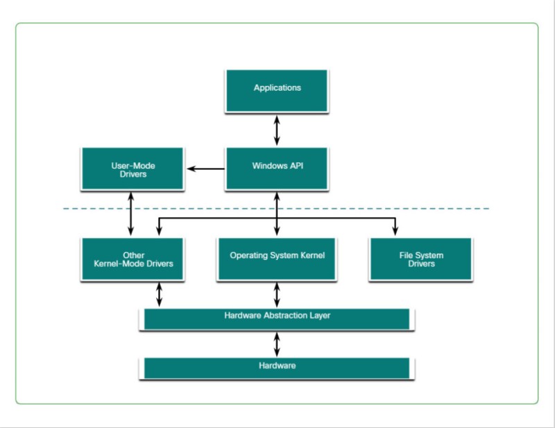
有了以上知识铺垫,对于硬件抽象层的定义读者就好理解多了,简单来说,硬件抽象层是一种将软件与底层硬件隔离开来的软件层。它就像是一座桥梁,位于操作系统和硬件之间,为操作系统和其他上层软件提供了一个统一的、与硬件无关的接口。
通过硬件抽象层,软件开发商可以无需了解具体硬件的详细信息和差异,就能编写能够在不同硬件平台上运行的代码,大大提高了软件的可移植性和兼容性。
四、硬件抽象层的作用

1、隔离硬件差异
不同的硬件设备,即使是实现相同功能的设备,其内部的寄存器设置、操作方式等也可能有很大的不同。例如,不同厂家生产的网卡,其控制寄存器的地址和读写方式可能完全不一样。
硬件抽象层会把这些差异封装起来,为上层软件提供统一的操作接口。这样,当软件需要进行网络通信时,只需要调用硬件抽象层提供的统一函数,而不必关心具体网卡的硬件细节,极大地降低了开发难度和成本。
2、提供统一接口
它为各种硬件设备定义了一套标准的操作接口,如对于存储设备,有统一的读取、写入、查找等操作接口;对于显示设备,有统一的绘图、显示更新等接口。
这些统一接口使得软件编写更加规范和简单,开发者只需要按照这些标准接口进行编程,而不用为每种不同的硬件单独编写不同的代码。
3、提高软件可移植性
由于硬件抽象层屏蔽了硬件差异,当软件需要从一个硬件平台移植到另一个硬件平台时,只需要修改硬件抽象层中与具体硬件相关的部分,而上层软件可以基本保持不变。
4、方便硬件升级与替换
在硬件升级或替换时,只要新硬件能够通过硬件抽象层提供与旧硬件相同的接口,上层软件就无需进行较大修改。

比如,将电脑的硬盘从机械硬盘升级为固态硬盘,由于硬盘的硬件抽象层提供了统一的操作接口,操作系统和其他软件可以像使用旧硬盘一样使用新硬盘,无需对软件进行大规模的修改和重新开发。
五、笔者总结
总之,硬件抽象层是现代计算机系统中非常重要的一个概念,它通过隔离硬件差异、提供统一接口等方式,大大提高了软件的可移植性、兼容性和可维护性,在操作系统、嵌入式系统、游戏开发等多个领域都有着广泛的应用。